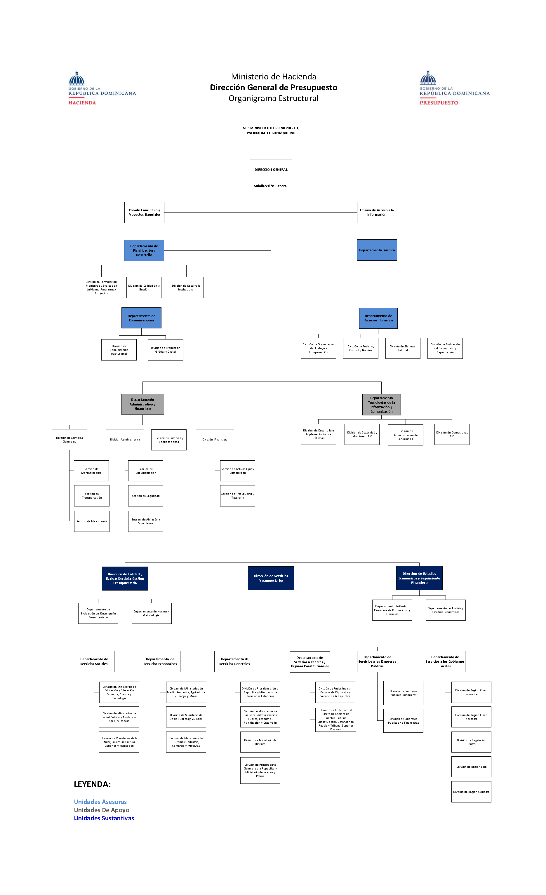
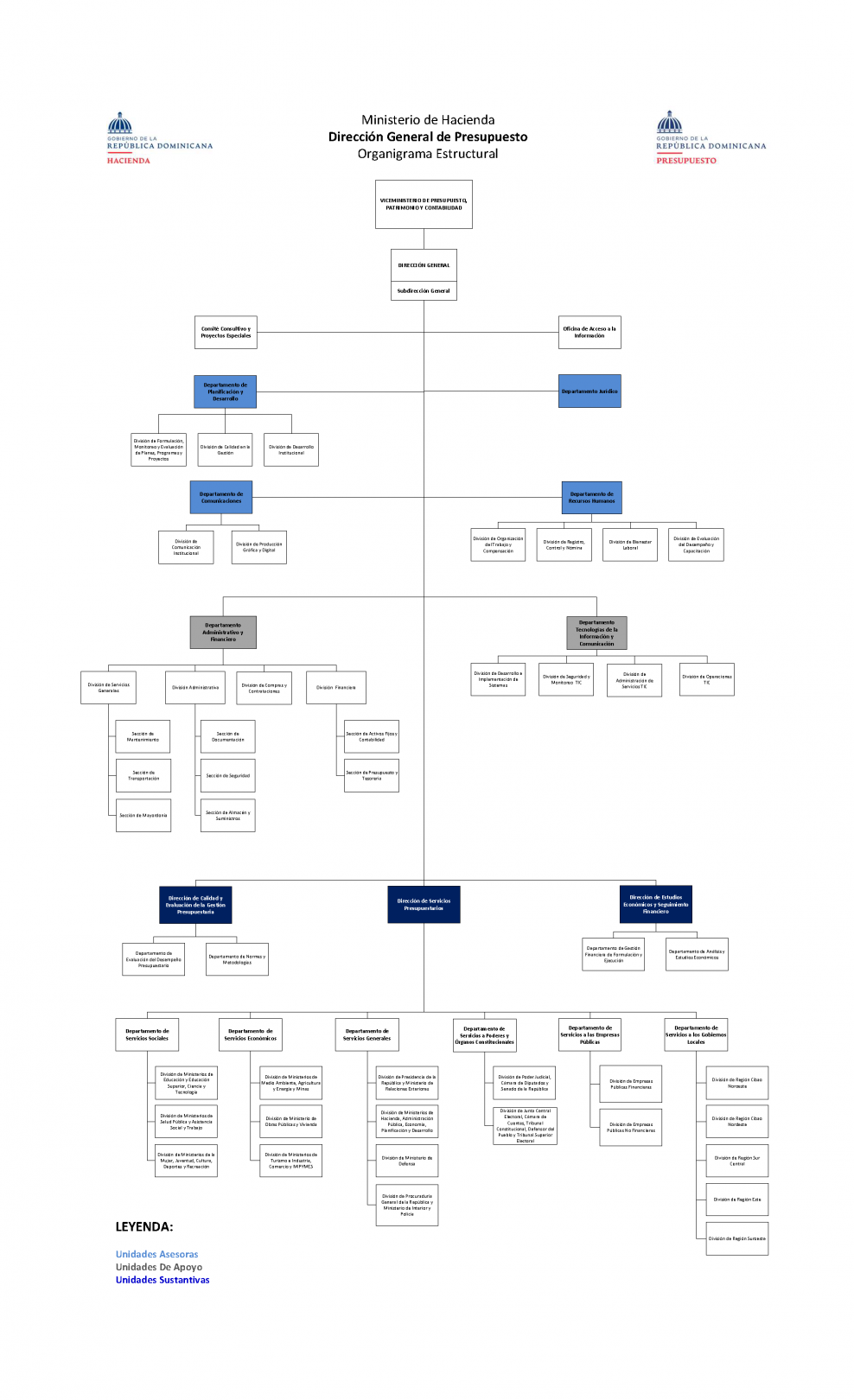
ORGANIGRAMA
La Estructura Organizativa de la DIGEPRES, está alineada a nuestro Plan Estratégico Institucional y una gestión orientada a resultados, con el fin de viabilizar la mejora en la calidad del gasto público, transparencia y rendición de cuentas; así como, obtener una mayor satisfacción de las necesidades de los usuarios en los servicios que ofrecemos. La misma fue aprobada mediante Resolución Núm. 129-2021.

Estructura Organizacional Dirección General de Presupuesto 2021
Descripción: Estructura Organizacional Dirección General de Presupuesto 2021
Tamaño: 252 KB
Fecha de subida: 19 mayo, 2021
Resolución 129-2021 Estructura Organizativa DIGEPRES
Descripción: En este documento encontrarás la Resolución No.129-2021 que aprueba la nueva Estructura Organizativa de la Dirección General de Presupuesto.
Tamaño: 3 MB
Fecha de subida: 19 mayo, 2021