Dirección General de Presupuesto – República Dominicana

Dominican flag

Esta es una web oficial del Gobierno de la República Dominicana



ORGANIGRAMA

PDF

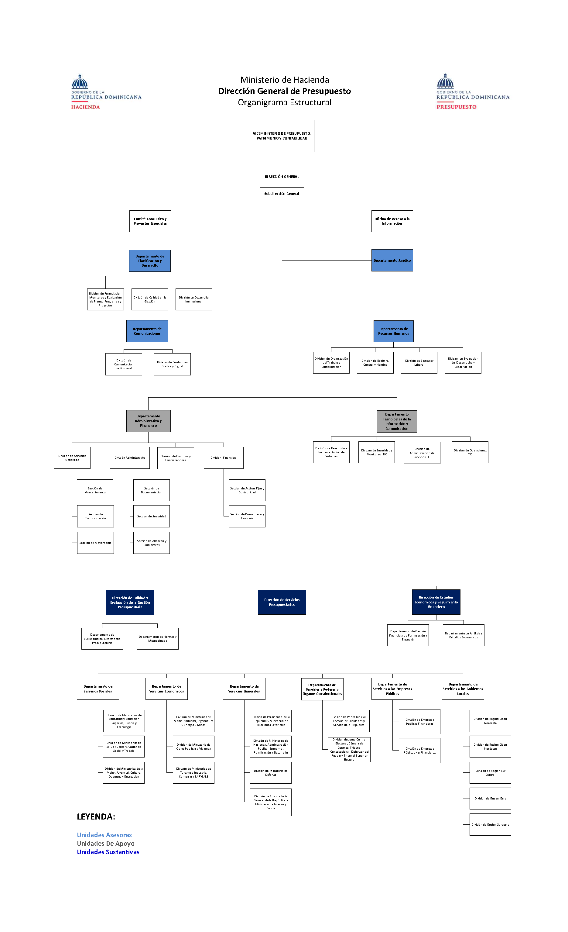
La Estructura Organizativa de la DIGEPRES, está alineada a nuestro Plan Estratégico Institucional y una gestión orientada a resultados, con el  fin de viabilizar  la mejora en la calidad del gasto público, transparencia y  rendición de cuentas; así como, obtener una mayor satisfacción de las necesidades de los usuarios en los servicios que ofrecemos. La misma fue aprobada mediante Resolución Núm. 129-2021.

Estructura Organizacional Dirección General de Presupuesto 2021

Informes de Desempeño, DIGEPRES Ejecución Presupuestaria 2024, PRESUPUESTO GOBIERNO GENERAL NACIONAL, Empresas Publicas no Financieras

Resolución 129-2021 Estructura Organizativa DIGEPRES

Informes de Desempeño, DIGEPRES Ejecución Presupuestaria 2024, PRESUPUESTO GOBIERNO GENERAL NACIONAL, Empresas Publicas no Financieras